| 索 引 號 | k12498411/2019-00119 | ||
| 發布機構 | 市政府辦 | 發文日期 | 2019-05-21 |
| 標 題 | 市政府辦公室關于印發連云港市“雙隨機、一公開”工作實施意見的通知 | ||
| 文 號 | 連政辦發〔2019〕58號 | 主 題 詞 | |
| 內容概述 | 《連云港市“雙隨機、一公開”工作實施意見》已經市十四屆政府第38次常務會議審議通過,現印發給你們,請認真遵照執行。 | ||
| 時 效 | 有效 | 文件下載 | |
市政府辦公室關于印發連云港市“雙隨機、一公開”工作實施意見的通知
各縣、區人民政府,市各委辦局,市各直屬單位:
《連云港市“雙隨機、一公開”工作實施意見》已經市十四屆政府第38次常務會議審議通過,現印發給你們,請認真遵照執行。
連云港市人民政府辦公室
2019年5月21日
(此件公開發布)
連云港市“雙隨機、一公開”工作實施意見
為認真貫徹落實《國務院辦公廳關于推廣隨機抽查規范事中事后監管的通知》(國辦發〔2015〕58號)、《國務院關于在市場監管領域全面推行部門聯合“雙隨機、一公開”監管的意見》和《省政府辦公廳關于建立雙隨機抽查機制加強事中事后監管的通知》(蘇政辦發〔2015〕114號)等文件精神,經研究,決定在全市各級行政執法機關全面推行“雙隨機、一公開”工作,進一步規范行政執法行為,創新事中事后監管方式,優化營商環境,為“高質發展,后發先至”提供有力的法治保障。
一、總體要求
按照全面覆蓋、依法監管、公正高效、規范透明、協同推進的原則,全面推行“隨機抽取檢查對象、隨機選派行政執法人員、檢查結果公開”的監管方式,避免多頭執法、重復檢查,規范行政執法行為,提高監管效能,減輕企業負擔,強化信用支撐,切實做到監管到位、執法必嚴,進一步營造公平競爭的市場環境和法治化、便利化的營商環境,推動大眾創業、萬眾創新,促進全市經濟社會持續健康發展。
二、主要任務
(一)加強“雙隨機、一公開”信息化建設。市司法局負責牽頭組織并指導全市“雙隨機、一公開”工作,負責建設市行政執法監督平臺,對全市行政執法機關的行政執法工作和“雙隨機、一公開”工作進行監督。市市場監督管理局負責開發應用和維護市“雙隨機、一公開”工作平臺。各級行政執法機關的“雙隨機、一公開” 抽查工作應通過市“雙隨機、一公開”工作平臺完成。
(二)實行抽查事項清單管理。各級行政執法機關要依照法律、法規、規章規定,根據本級人民政府審定的部門權責清單,結合國家有關部門制定出臺的隨機抽查事項清單,建立本部門隨機抽查事項清單,明確抽查依據、主體、內容、方式、比例和頻次等。隨機抽查事項清單應根據法律、法規、規章立改廢釋和工作實際情況等進行動態調整,并及時通過相關網站和“雙隨機、一公開”工作平臺向社會公開。
(三)合理確定隨機抽查的比例和頻次。各級行政執法機關要按照法律法規規定和當地經濟社會發展及監管領域、執法隊伍的實際情況,針對不同風險等級、信用水平的檢查對象采取差異化分類監管措施,合理確定、動態調整抽查比例、頻次和被抽查概率,既保證必要的抽查覆蓋面和監管效果,又防止任意檢查和執法擾民。隨機抽查事項分為重點檢查事項和一般檢查事項。重點檢查事項針對涉及安全、質量、公共利益等領域,抽查比例不設上限;抽查比例高的,可以通過隨機抽取的方式確定檢查批次順序。一般檢查事項針對一般監管領域,抽查比例應根據監管實際情況設置上限。要嚴格控制重點檢查事項的數量和一般檢查事項的抽查比例。在同一年度內,原則上對同一抽查對象的抽查次數不超過2次。上級行政執法部門在同一年度內已抽查超過2次的抽查對象,下級行政執法部門在抽查時應當予以排除。本部門業務機構在同一年度內已抽查超過2次的抽查對象,其他業務機構實施抽查時,應當予以排除。對涉及人民群眾健康、生命和財產安全的特殊行業、重點領域以及被投訴舉報的企業,要重點檢查。
(四)完善檢查對象名錄庫。各級行政執法機關要根據法律法規和部門職責分工,按照“誰審批誰監管,誰主管誰監管”的原則,根據監管領域各類主體情況、執法監督事項,通過分類標注、批量導入等方式,建立健全與部門職責相對應的檢查對象名錄庫,避免出現監管真空。檢查對象名錄庫既可以包括企業、個體工商戶等市場主體,也可以包括市場主體的產品、項目、行為等。名錄庫應該涵蓋全部被監管對象,信息內容包括檢查對象的名稱、經營類別、地址、法定代表人姓名、聯系電話等,有關信息內容要根據市場主體變化情況實行動態管理。
(五)完善執法檢查人員名錄庫。執法檢查人員名錄庫應包括所有相關的行政執法類公務員、具有行政執法資格的工作人員和從事日常監管工作的人員,并按照執法資質、業務專長進行分類標注,提高抽查檢查專業性,并進行動態管理。對特定領域的抽查,可在滿足執法檢查人數要求的基礎上,吸收檢測機構、科研院所和專家學者等參與,建立執法檢查專家庫,通過聽取專家咨詢意見等方式輔助抽查,滿足專業性抽查需要。
(六)建立年度隨機抽查工作計劃制度。各級行政執法機關原則上應于每年12月底前制定下一年度抽查工作計劃,并經過部門的法制審核后公示。年度抽查工作計劃涵蓋一般檢查事項和重點檢查事項,包括被抽查對象范圍、抽查事項的范圍、抽查比例和頻次、抽查的時間等。各級行政執法機關實施年度抽查計劃,應當制作具體的抽查方案,明確抽查的具體流程、內容和時間,并通過“雙隨機、一公開”工作平臺采取隨機抽取的方式,從檢查對象名錄庫中確定被檢查對象。年度抽查工作計劃可根據工作實際動態調整。
(七)堅持依法全面履職。各級行政執法機關應將“雙隨機、一公開”作為監管的基本手段和方式,將抽查工作與日常行政執法工作有機結合起來,依法全面履職。除特殊重點領域外,原則上所有行政執法檢查都應通過雙隨機抽查的方式進行,形成常態化管理機制。對抽查中發現的問題線索一查到底、依法處罰,并將處罰結果記于相應市場主體名下,形成對違法失信行為的長效制約。各級行政執法機關要根據監管領域、監管對象和隨機抽查原則,制定詳細的隨機抽查工作細則和工作指引,對抽查工作程序、項目、方法等作出明確規定,方便基層執法檢查人員操作,并向社會公布。
(八)落實行政執法“三項制度”。落實雙隨機抽查法制審核制度。事前嚴格審核抽查計劃和檢查方案,對法律法規規章沒有規定的事項,一律不得開展檢查。落實雙隨機抽查的全過程記錄制度。各級行政執法機關可采用實地檢查、書面檢查、網上檢查等方式開展抽查工作,并采取錄音、錄像等方式實施執法全過程記錄,確保全程留痕,責任可追溯。并將抽查過程中收集、形成的有關資料及時歸檔保存。建立“雙隨機”抽查公示制度。“雙隨機、一公開”工作平臺應鏈接雙隨機抽查與國家企業信用信息公示系統、信用中國(連云港)平臺,按照“誰抽查、誰公示”的原則,除法律法規明確規定外,年度抽查工作計劃、抽查事項清單、監管責任清單、抽查任務和抽查檢查情況及查處結果都要及時、準確、規范向社會公開,接受社會監督,實現陽光監管,杜絕任性執法。
(九)規范實施抽查檢查。各級政府根據抽查涉及的對象范圍和參與部門,通過公開、公正的方式從檢查對象名錄庫中隨機抽取檢查對象,并根據實際情況隨機匹配執法檢查人員。抽查可以采取實地核查、書面檢查、網絡監測等方式;涉及專業領域的,可以委托有資質的機構開展檢驗檢測、財務審計、調查咨詢等工作,或依法采用相關機構作出的鑒定結論。規范檢查程序,對檢查對象開展檢查時行政執法人員不得少于兩人,并主動出示行政執法證件和《行政檢查通知書》。行政執法人員與檢查對象有利害關系的應當依法回避。各級行政執法機關應當在檢查工作結束后20個工作日內,在“雙隨機、一公開”工作平臺錄入檢查結果,并向社會公示。檢查結果應當包括檢查時間、檢查內容、檢查情況簡述和處理情況等內容。對需要經過檢驗檢測的,應當在檢驗檢測異議期間屆滿,或者收到復檢結果并將復檢結果送達被抽查對象后5個工作日內,完成抽查檢查并將抽查檢查結果錄入“雙隨機、一公開”工作平臺,及時向社會公布并接受社會監督。
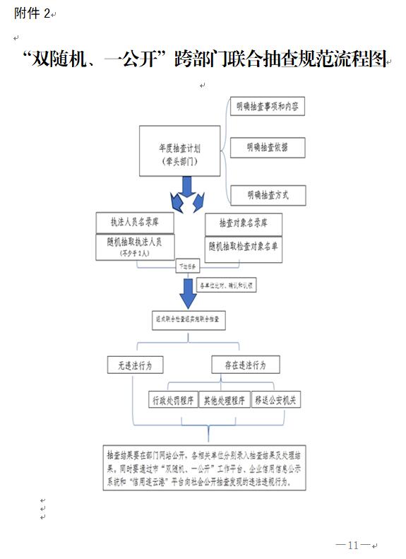
(十)探索開展聯合抽查。按照“雙隨機、一公開”的工作要求,開展跨部門聯合抽查。制定并實施聯合抽查計劃,對列入聯合抽查計劃的同一市場主體的多個檢查事項,原則上應一次性完成,切實減輕分散檢查對市場主體造成的負擔。相關部門應于聯合抽查前制定“雙隨機、一公開”跨部門聯合抽查計劃,報市司法局備案,經審定后在市行政執法監督平臺公示。
聯合抽查應當明確一個牽頭部門,由牽頭部門立項啟動,制定聯合抽查計劃。牽頭部門負責組織制定聯合抽查工作方案,明確抽查事項、成員單位、抽查方式、抽查比例、抽查時間等。參與聯合抽查的機關,應按照聯合抽查工作方案和“雙隨機”的工作要求,制定具體檢查計劃,確定檢查人員和檢查時間。聯合抽查組經過牽頭單位組織的培訓后一次性完成聯合抽查,各相關單位分別錄入檢查結果及處理結果。
(十一)做好個案處理和專項檢查工作。在做好“雙隨機、一公開”監管工作的同時,對通過投訴舉報、轉辦交辦、數據監測等發現的違法違規個案線索,要立即實施檢查、處置;需要立案查處的,要按照行政處罰程序規定進行調查處理。要堅持問題導向,對通過上述渠道發現的普遍性問題和市場秩序存在的突出風險,要通過雙隨機抽查等方式,對所涉抽查事項開展有針對性的專項檢查,并根據實際情況確定抽查比例。要將抽查檢查結果歸集至企業信用信息公示系統和信用信息共享平臺等,為開展協同監管和聯合懲戒創造條件。
(十二)強化抽查檢查結果公示運用。按照“誰檢查、誰錄入、誰公開”的原則,將抽查檢查結果通過市“雙隨機”工作平臺等進行公示,接受社會監督。完善誠信體系建設。實現抽查檢查結果部門間互認,促進“雙隨機、一公開”監管與信用監管有效銜接,對抽查發現的違法失信行為依法實施聯合懲戒,形成有力震懾,增強市場主體守法自覺性。加強信用中國(連云港)平臺建設,抽查結果要納入社會信用評價體系。建立健全市場主體誠信檔案和失信黑名單制度,加快構建守信聯合激勵、失信聯合懲戒機制,實現對監管主體的全過程信用約束。促進行政執法與刑事司法銜接,各級行政執法機關在抽查中發現違法違規行為要依法加大懲處力度,涉嫌犯罪的及時移送司法機關。建立健全行政機關與法院、檢察院等司法機關之間的信息共享、案情通報和協調合作機制,完善案件移送標準和程序,細化并嚴格執行執法協作相關規定。
三、工作要求
(一)加強組織領導。各級政府要加強統籌協調,建立健全聯席會議制度等工作機制,合理配置、統籌使用執法資源,提高裝備水平,完善檔案管理,不斷提高雙隨機抽查工作水平,確保有效監管。要全面推行部門聯合“雙隨機、一公開”監管,統籌做好部門聯合“雙隨機、一公開”監管經費保障。建立雙隨機抽查結果部門間共享交換和互認互用機制。
(二)強化能力建設。各級行政執法機關要加大隊伍建設力度,配齊配強法制審核隊伍,充實并合理調配執法檢查力量,夯實雙隨機抽查隊伍基礎。要強化對行政執法人員的法律知識和雙隨機業務培訓,提高行政執法能力和水平。各級財政要把行政執法機關履行雙隨機抽查所需經費統一納入預算并足額撥付。加大對雙隨機抽查的裝備配備、科技建設、基礎設施等方面的投入,為雙隨機抽查提供必要的保障。
(三)嚴肅督查考核。各級政府把“雙隨機、一公開”工作納入政府績效考核體系,加強督查督導,制定考評標準,督促工作落實。各級司法行政機關要會同有關部門適時組織開展專項督查和效能評估,必要時可對行政執法機關的檢查結果進行復查復核。綜合運用監察、審計、督查等方式對不作為、亂作為等違法違規行為加大查處力度,嚴肅責任追究。
(四)營造良好氛圍。各級行政執法機關要加大宣傳力度,充分利用廣播、電視、報紙、網絡等多種渠道,采取專家訪談、政策解讀、專題報道等多種有效形式廣泛宣傳“雙隨機、一公開”監管工作的進展和工作成效,提升“雙隨機、一公開”監管的社會影響力和公眾知曉度,鼓勵和引導全社會積極參與監督,加快形成政府公正監管、企業誠信自律、社會公眾監督的良好氛圍。
附件:1.“雙隨機、一公開”執法檢查規范流程圖
2.“雙隨機、一公開”跨部門聯合抽查規范流程圖





